
వివరణాత్మక ఉత్పత్తి వివరణ
| లేబుల్ వేగం: | 20-200 పిసిలు / నిమి (లేబుల్ యొక్క పొడవు మరియు బాటిల్ యొక్క మందం మీద ఆధారపడి) | చిక్కగా లేబుల్ ఆబ్జెక్ట్: | 20-200 మిమీ |
|---|---|---|---|
| వస్తువు యొక్క ఎత్తు: | 30-200 మిమీ | లేబుల్ యొక్క ఎత్తు: | 15-110 మి.మీ. |
| లేబుల్ యొక్క పొడవు: | 25-300 మి.మీ. | వ్యాసం లోపల లేబుల్ రోలర్: | 76 మి.మీ. |
| వ్యాసం వెలుపల లేబుల్ రోలర్: | 300 మి.మీ. | విద్యుత్ సరఫరా: | 220V 50 / 60HZ 0.75KW సింగిల్-ఫేజ్ |
| యంత్రం యొక్క బరువు: | 150 కిలోలు | యంత్ర పరిమాణం: | 1600 (ఎల్) * 550 (డబ్ల్యూ) * 1600 (హెచ్) మిమీ |
| ముఖ్య పదం: | ఫ్లాట్ సర్ఫేస్ లేబుల్ అప్లికేటర్ | మోడల్ 1: | HAP200 |
| మోడల్ 2: | HAP300 |
ఆటోమేటిక్ ఫ్లాట్ సర్ఫేస్ లేబుల్ అప్లికేటర్ మెషిన్, SUS304 స్టెయిన్లెస్ స్టీల్ ఎకానమీ ఆటోమేటిక్ టాప్ మరియు సైడ్ లేబులింగ్ మెషిన్
అప్లికేషన్:
ఆటోమేటిక్ ఫ్లాట్ సర్ఫేస్ లేబుల్ అప్లికేటర్ మెషిన్, SUS304 స్టెయిన్లెస్ స్టీల్ ఎకానమీ ఆటోమేటిక్ టాప్ మరియు సైడ్ లేబులింగ్ మెషిన్ ఆహారం, రసాయన, ce షధ, సౌందర్య, స్టేషనరీ, సిడి డిస్క్, కార్టన్, బాక్స్ మరియు వివిధ ఆయిల్ కెటిల్స్ వంటి అన్ని రకాల ఫ్లాట్ వస్తువులకు వర్తించదు. ఆటోమేటిక్ టాప్ మరియు సైడ్ లేబులింగ్ మెషిన్ ఫ్లాట్ సైడ్ లేబులింగ్ కోసం. ఎకానమీ ఆటోమేటిక్ టాప్ మరియు సైడ్ లేబులింగ్ మెషిన్ వీటికి అనుకూలంగా ఉంటుంది:

లక్షణాలు:
- ప్రధాన శరీరాన్ని SUS304 స్టెయిన్లెస్ స్టీల్ & హై గ్రేడ్ అల్యూమినియం మిశ్రమం తయారు చేస్తుంది.
- జపాన్ నుండి దిగుమతి చేయబడిన అధునాతన స్టెప్ మోటారు ద్వారా లేబులింగ్ హెడ్ నడపబడుతుంది.
- అన్ని మ్యాజిక్ ఐ జపాన్లో తయారు చేసిన అధునాతన ఫోటో డిటెక్టర్.
- పిఎల్సి కంట్రోల్ సిస్టమ్లో మానవ ఇంటర్ఫేస్తో పాటు 60 గ్రూపుల మెమరీ యూనిట్ ఉంటుంది.
- స్థానం మరియు ఎత్తు లేబులింగ్ సర్దుబాటు.
- రవాణా ఎత్తు ఎత్తు ద్వారా రవాణా ఎత్తును సర్దుబాటు చేయవచ్చు.
- కన్వేయర్ మరియు ప్రొడక్షన్ లైన్తో కనెక్ట్ అవ్వగలగాలి
- ఎంపిక కోసం పారదర్శక లేబుల్ మానిటర్.
స్వరూపం:

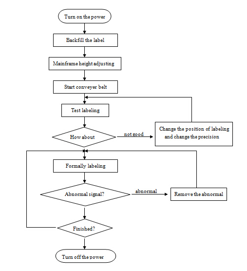
ఆపరేటింగ్ ఫ్లో చార్ట్:

సర్క్యూట్ రేఖాచిత్రం:

ప్యాకేజింగ్ & షిప్పింగ్:
1. పోర్ట్:షాంఘై
2. ప్యాకేజింగ్ వివరాలు:చెక్క కేసు ఎగుమతి ప్యాకింగ్
3. డెలివరీ వివరాలు:సాధారణంగా చెల్లింపు అందిన 12-15 రోజుల తరువాత
ఎఫ్ ఎ క్యూ:
1) ab లేబుల్ షో నిటారుగా వెళ్ళండి
కారణం: లేబులింగ్ అవుట్పుట్ వేగం చాలా ఎక్కువ, లేదా అసెంబ్లీ లైన్ వేగం తక్కువగా ఉంటుంది
పరిష్కారాలు: లేబుల్ అవుట్పుట్ వేగాన్ని తగ్గించండి లేదా అసెంబ్లీ లైన్ వేగాన్ని వేగవంతం చేయండి (బాటిల్ కదిలే వేగం).
2). లేబుల్ లిట్టర్ గోఫర్ చూపించు
కారణం:
ప్లోవ్ బోర్డు ఫ్లాట్ కాదు;
బోర్డు అంచుకు పై తొక్క బాటిల్ కవర్తో సమాంతరంగా ఉండదు;
లేబుల్ చాలా తేలికగా నొక్కబడుతుంది
పరిష్కారాలు:
ప్లోవ్ బోర్డుని మార్చండి,
పై తొక్క ఆఫ్ బోర్డు అంచు బాటిల్ కవర్తో సమాంతరంగా ఉండేలా చేయండి,
లేబుల్ బెల్ట్ను సరిగ్గా అమర్చండి.
ట్యాగ్: ఫ్లాట్ లేబుల్ అప్లికేటర్, బాక్స్ లేబులింగ్ మెషిన్









